| 什么是主会场、分会场? | |||||||||||
|---|---|---|---|---|---|---|---|---|---|---|---|
|
主会场介绍:双十二主会场是展示大促最优质的商品和卖家的集中区域,大促所有流量资源都会集中在主会场,主会场内的内容,由各分会场内最为优秀的卖家及商品组成,通过一系列推荐及赛马方式,为消费者提供最优质的精选商品、最具服务能力的实力卖家。
分会场介绍:双十二分会场是以行业、类目及垂直市场组成的独立会场,是承载各细分类目、细分市场及行业精选内容的区域。分会场对商家提供的活动商品折扣、商品价格、商品库存深度、商品受欢迎程度有较高要求,分会场内以不同楼层的方式展示不同类型的店铺或商品集合,将提供分会场商家较高的商品购买转化率。
| |||||||||||
| 极有家分会场展现位置 | |||||||||||
|
A. 淘宝网首页焦点图、顶通引导图、腰带资源位、通栏资源位、行业频道首页焦点图等好位置; B. 无线端手机淘宝和Pad端淘宝会全力支持双十二淘宝网活动; C. 淘金币等热门市场会透出大促商品; D. 淘客的站外流量; E. 钻石展位和直通车的付费流量; F. 搜索加权; 总而言之,本次双十二,淘宝网将会把最优质有效精准的流量,提供给各位报名大促的卖家,期待各位卖家能够达到自己理想的经营目标。
| |||||||||||
| 极有家分会场时间安排 | |||||||||||
|
A. 分会场商家海选补报:11月12日~11月18日 B. 分会场报名时间:11月13日~11月24日(只有通过海选报名的卖家才可以报名双十二会场) C. 分会场报名结果公布时间:11月30日之前(届时我们将通过千牛、旺旺及“淘营销”我的工作台公布结果) D. 双十二活动预热时间:12月7日-12月11日 E. 双十二商品开售:12月12日
| |||||||||||
| 极有家分会场必设玩法 | |||||||||||
|
A. 要求卖家设置店铺红包(双十二大促红包使用的范围是全店商品,从10月29日开始设置,生效时间是12月12日,参加活动的商品与未参加活动的商品,均可使用红包消费):点击查看详情
B. 要求卖家必须设置满返现金红包(卖家在报名时候设置,可从10月29日开始设置):点击查看详情 满返现金红包,是淘宝网2015年新推出的一款卖家营销工具,是双12的报名门槛。当消费者在设置满返的店铺中,单笔订单支付金额(不包含运费、保险等)达到卖家设置的满返条件,在付款成功后,立即返给消费者一定的现金红包,返的现金红包是商家在双12促销价的基础上额外的让利,消费者获得现金红包后,可以在淘宝网(除虚拟等类目)普通实物订单中抵扣使用。卖家设置满返工具的时间:2015年10月29日00:00:00-2015年12月11日23:59:59,满返生效时间(逾期作废):2015年12月12日00:00:00-2015年12月12日 23:59:59。
C. 要求卖家装修店铺承接页(一旦活动商品被审核通过,系统会自动生成店铺承接页,但卖家需要对店铺承接页进行装修,如不装修系统将默认采用大促模板,店铺承接页从11月19日开始设置):点击查看详情
| |||||||||||
| 极有家分会场资质要求 | |||||||||||
|
【基础规则】 A. 报名主分会场的卖家必须为集市卖家; B. 报名主分会场的卖家必须符合《淘宝网营销活动规则》卖家资质条件; C. 2015年1月1日起存在违禁或品控抽检扣分达6分及以上的卖家禁止参加大促活动; D. 2015年1月1日起存在出售假冒商品违规的卖家(因特殊情形出售假冒商品违规0分处罚的卖家、以及包括2014年因出售假冒商品违规扣分24分及以上)禁止参加大促活动; E. 以上为基础报名要求,各分会场可能在此要求基础上,还会有附加要求,请注意阅读分会场规则;
【店铺资质】 必须是“极有家”入驻商家
【商品资质】
| |||||||||||
| 极有家分会场审核规则 | |||||||||||
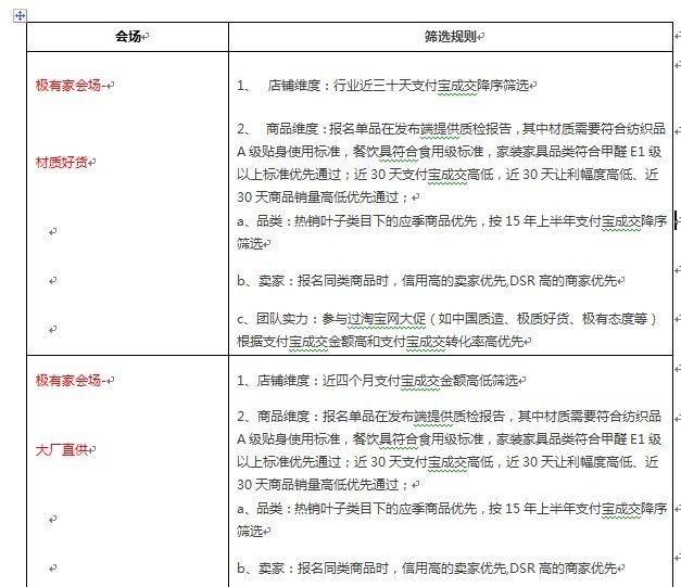
|
【审核规则】
| |||||||||||
| 极有家分会场赛马规则 | |||||||||||
|
【双12预热期】 以天为单位赛马,根据全店加入购物车金额以及领取店铺红包金额高低来安排会场展示,预热期内,商家主要目标为增加全店加入购物车的金额,同时商家应不断提示或引导消费者完成本店铺的红包领取。
【双12当天】 以小时为单位赛马,根据全店成交情况安排会场展示。
| |||||||||||
| 极有家分会场包邮规则 | |||||||||||
|
A. 小件类全场包邮,大陆偏远地区(内蒙古、甘肃、青海、宁夏、新疆、西藏)、港澳台及海外地区除外; B. 大件类百城免费送货入户; C. 大件类包括:点击查看 D. 百城免费送装设置详情:点击查看
| |||||||||||
| 极有家分会场处罚和清退规则 | |||||||||||
|
在大促过程中,对以下违规(包含但不限于)行为将实行全程监控:出售假冒商品、虚假交易、发布违禁信息、欺诈、虚假认证、盗图、恶意作弊、知识产权侵权、假冒材质成份、描述不符、行为类投诉、不正当竞争、扰乱正常交易安全和秩序等行为。如有违规行为出现,一经核实,做违规商品活动页面下架、违规店铺活动会场清退的实时处理。 具体来看,在活动过程中,出现以下的情形会被清退活动(包括但不限于):
在大促过程中,您店铺被系统排查到的异常订单数据将不计入排名统计,且淘宝网将依据异常数据情况决定是否对店铺的活动权限进行紧急回收处置,同时,淘宝网会对双十一和双十二期间违规获取或使用官方资源的卖家做扰乱市场秩序处罚,被处罚卖家自处罚之日起1年内限制参加淘宝网营销活动。
在本次大促活动中,新增市场管理情形:为保障买家的消费权益,淘宝有权基于资金安全风险、商品合规风险等评估,对资金安全风险、商品合规风险较高的订单或其他需要进行交易资金保障的订单采取冻结资金等支付宝收款账户强制措施。
| |||||||||||
| 极有家分会场报名须知 | |||||||||||
|
【活动清退说明与解决】 商家成功报名分会场,并被审核通过后,仍有可能被系统清退或取消活动资格。 为了避免商家产生不必要的损失,现列举可能产生清退的原因,请各位商家务必注意避免下述情况发生: A. 商家在报名活动后出现不符合大促资质的违规行为,一经核实,做违规商品活动页面下架、违规店铺活动会场清退的实时处理 B. 商家在报名活动后,以低于双十二促销价的价格提前售卖宝贝 C. 商家在报名活动后,取消已经设置的红包 D. 商家在报名活动后,取消已经设置的店铺满返 E. 商家在报名活动后,因店铺自身原因,主营类目发生变更 F. 商家主动要求小二强制取消活动资格 G.其他报名后不再符合活动资格要求的一切情况 如何确定“活动商品”被系统清退: A.收到千牛或旺旺清退通知(如下图)则代表当前报名的商品已被系统自动清退,系统会告知清退原因
B.在预热期或活动当天“活动商品”的标识不再出现 C.在“淘营销-淘宝官方营销活动中心”中“我的工作台”内查询报名状态为“下线” 被清退后如何处理: A.若在活动报名截止前被清退,则请商家解决对应问题后立即重新报名 B.若在活动报名截止前重新报名审核通过,被清退的宝贝依然可恢复活动资格 C.若在活动报名截止后被清退,则请联系相应负责的会场小二进行处理
【商家自行取消活动报名】 A.本次双十二活动允许商家在审核通过前取消活动报名 B.本次双十二活动预售和主分会场不允许商家在审核通过后取消活动报名,请密切关注您报名的活动报名截止时间;外场支持卖家在审核通过后取消活动报名; C.若商家发现已报名的“活动商品”部分内容设置有误,可在活动报名截止前及时取消报名避免损失 D.一旦取消“活动商品”的报名,则此商品的双十二标识将失效不再展示 E.一旦取消“活动商品”的报名,则此商品不再是本次双十二大促“活动商品”,对应享受的特权将不再生效 F.若在取消“活动商品”后,重新报名并被审核通过,则“活动商品”依然可恢复活动资格 G.请商家切勿在活动报名即将截止前,取消“活动商品”报名,避免因活动报名截止,造成无法重新报名引起的相应损失 |










老卖家实战分享拼多多从零到日销几千单的操作全流程
抖音小游戏如何充值?抖音小游戏看广告赚钱怎么做
抖音小店介绍管理在哪里看?抖音小店介绍在哪里找
抖音客户差评怎么删掉?抖音客户电话
抖音客户差评在哪里看?抖音客户怎么找
抖音买东西怎么备注?抖音买东西备注在哪里


苏公网安备 32021302000583号