淘宝直播预告如何发起?淘宝直播预告,是淘宝直播新手和淘宝直播高手之间区别的很重要因素。你想做一个淘宝直播高手吗?那就要知道淘宝直播预告是什么;淘宝直播预告怎么发。接下来和大家分享淘宝直播预告如何发起?。
淘宝直播小二间流传:淘宝直播预告发的好,粉丝少不了。
淘宝直播预告的核心作用——清晰描述淘宝直播主题和淘宝直播内容,能让用户提前有所了解,有利于获得更多精准用户流量。同时,优质的淘宝直播预告有望登上手淘首页。
淘宝直播预告如何填写?
封面图是淘宝直播预告的脸面,是决定多少买家进入淘宝直播间的重要因素。
不同类型封面图示例如下:
淘宝直播预告视频基础要求
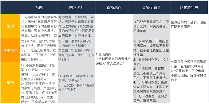
如果商家有能力生产一个更精美的视频,想上首页被更多人看到,对于预告视频也有进阶版的要求规范,如下图所示:
·淘宝直播预告发布时间:请不要超过淘宝直播前一天的16:00,淘宝小二当天只审核第二天的预告。
·目前只支持在淘宝直播中控台发布预告。
·审核结果可以在淘宝直播中控台看到。
淘宝直播预告如何发起?今天开淘网给大家带来了淘宝直播预告怎么写、淘宝直播封面图、淘宝直播视频要求的介绍,希望可以帮到大家。继续关注还有更多精彩哦。
推荐阅读:
查看更多相似文章


老卖家实战分享拼多多从零到日销几千单的操作全流程
抖音小游戏如何充值?抖音小游戏看广告赚钱怎么做
抖音小店介绍管理在哪里看?抖音小店介绍在哪里找
抖音客户差评怎么删掉?抖音客户电话
抖音客户差评在哪里看?抖音客户怎么找
抖音买东西怎么备注?抖音买东西备注在哪里


苏公网安备 32021302000583号