昨日淘宝官方宣布《闲鱼管理规则》有所变更,特将《闲鱼管理规则》变更公示,下面跟着开淘小编一起看看闲鱼管理规则有什么具体变化吧!
鉴于闲鱼市场的特殊性,其商品体系、场景、交易模式等也存在特殊性,为进一步净化闲鱼市场,更好提升消费者体验,闲鱼市场拟在原《闲鱼管理规则》中新增闲鱼“见一见”见面交易和闲鱼独立市场的管控措施。
此次规则变更于2016年1月3日进行公示通知,将于2016年1月10日正式生效。
主要变更点如下:
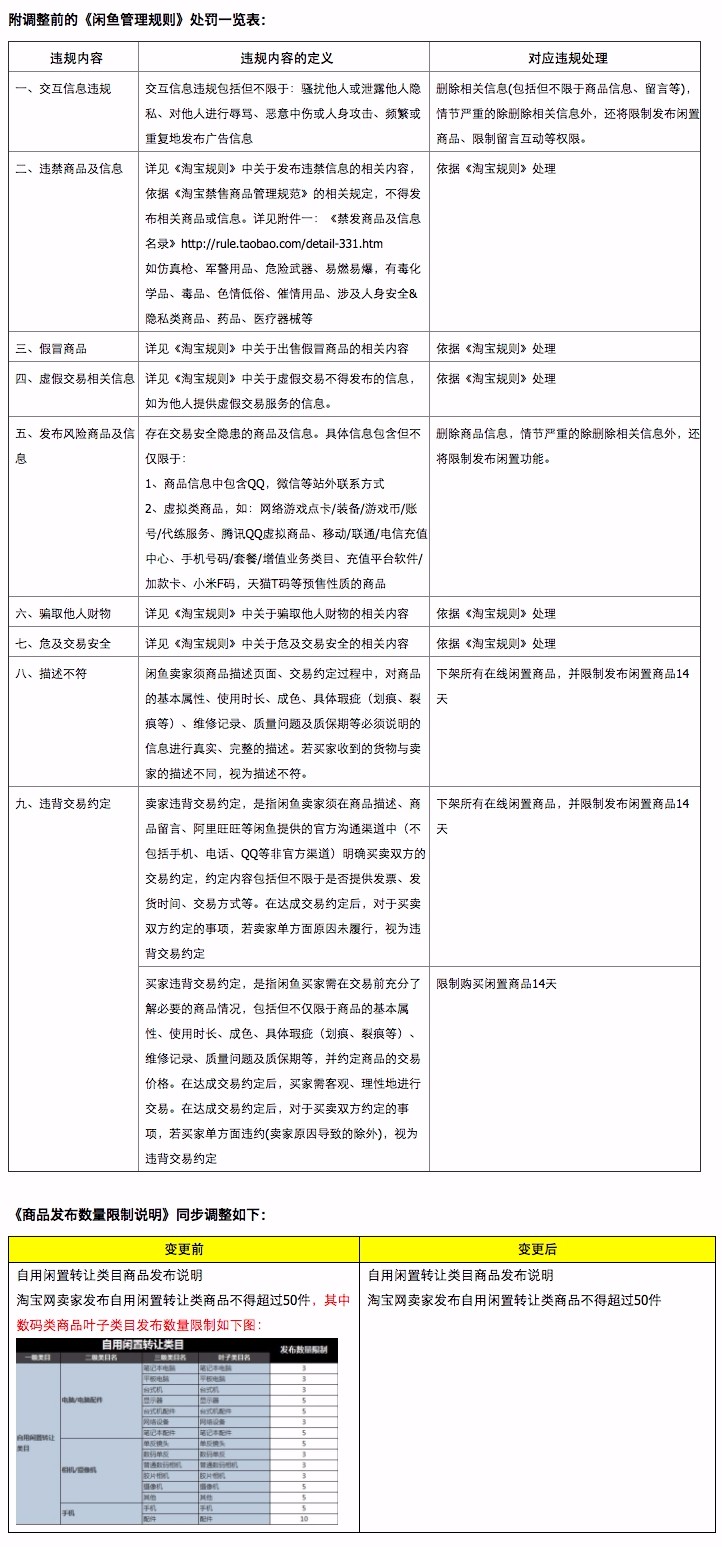
1、删除闲鱼数码类商品的发布数量限制;
2、新增闲鱼“见一见”见面交易场景的交易规则;
3、新增闲鱼二十多种管控措施,如留言、评价、鱼塘、营销活动报名等;
4、新增公序良俗、资质准入类商品管控、舆情商品等违规场景和处理方式;
5、新增同人维度的违规关联处罚。
闲鱼平台此次规则变更小编就介绍完了更多精彩内容在开淘网!推荐阅读《如何在闲鱼上进行交易?》
查看更多相似文章


老卖家实战分享拼多多从零到日销几千单的操作全流程
抖音小游戏如何充值?抖音小游戏看广告赚钱怎么做
抖音小店介绍管理在哪里看?抖音小店介绍在哪里找
抖音客户差评怎么删掉?抖音客户电话
抖音客户差评在哪里看?抖音客户怎么找
抖音买东西怎么备注?抖音买东西备注在哪里


苏公网安备 32021302000583号