2016年转眼过半,开淘小编今天给你带来了淘宝规则变更的最新消息,从淘宝对卖家未按约定时间发货的调整到天天特价管理规范的变更和中国制造市场管理规范的规则变更都快来看看吧!
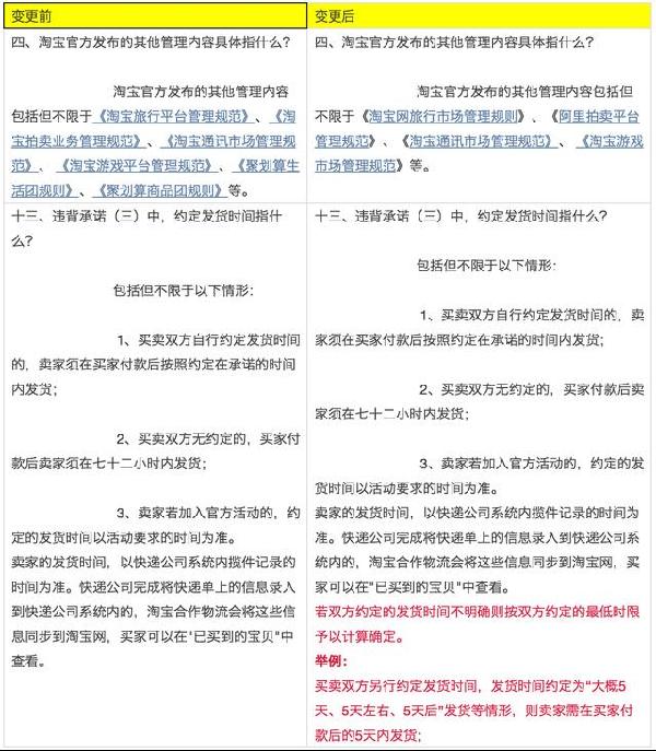
《淘宝网违背承诺实施细则》规则变更,将于2016年6月14日生效。《淘宝规则》“违背承诺(三)卖家未按约定时间发货”规定中,对于买卖双方自行约定发货时间的按照其约定为准,但日常交易中常会出现约定不清晰的情形,为了更好的对这类问题进行清晰的说明,对《淘宝网违背承诺实施细则》进行了补充修订。主要变更点如下:
《天天特价管理规范》规则变更,将于2016年6月14日生效。为给更多卖家提供参与天天特价活动的机会,为消费者营造安全安心的网购环境,提升消费者的购买信心和满意度,淘宝网将对《天天特价管理规范》做优化调整。主要变更点如下:
《淘宝网中国质造市场管理规范》规则变更,将于2016年5月27日正式生效。为了提升中国质造市场商家服务能力及商品质量,提高消费者的满意度,中国质造市场将进一步完善商家入驻及清退机制。在本次规范修改中,明确中国质造的招商范围将暂时取消纯设计研发型招商,增加中国质造服务保障相关要求,同时提高商品质量管控要求。 主要变更内容如下:
小编推荐阅读《淘宝新规则》
小编推荐阅读《淘宝规则 买家必看》
查看更多相似文章


老卖家实战分享拼多多从零到日销几千单的操作全流程
抖音小游戏如何充值?抖音小游戏看广告赚钱怎么做
抖音小店介绍管理在哪里看?抖音小店介绍在哪里找
抖音客户差评怎么删掉?抖音客户电话
抖音客户差评在哪里看?抖音客户怎么找
抖音买东西怎么备注?抖音买东西备注在哪里


苏公网安备 32021302000583号